Skip to main content

Enterprise SSO

Jackson is our Single Sign-On (SSO) service for SAML/OIDC Identity Providers [SSO in a box from BoxyHQ].

Jackson implements SSO as an OAuth 2.0 flow, abstracting away all the complexities of the underlying SAML/OIDC protocol. Check out our GitHub repo.

Architecture

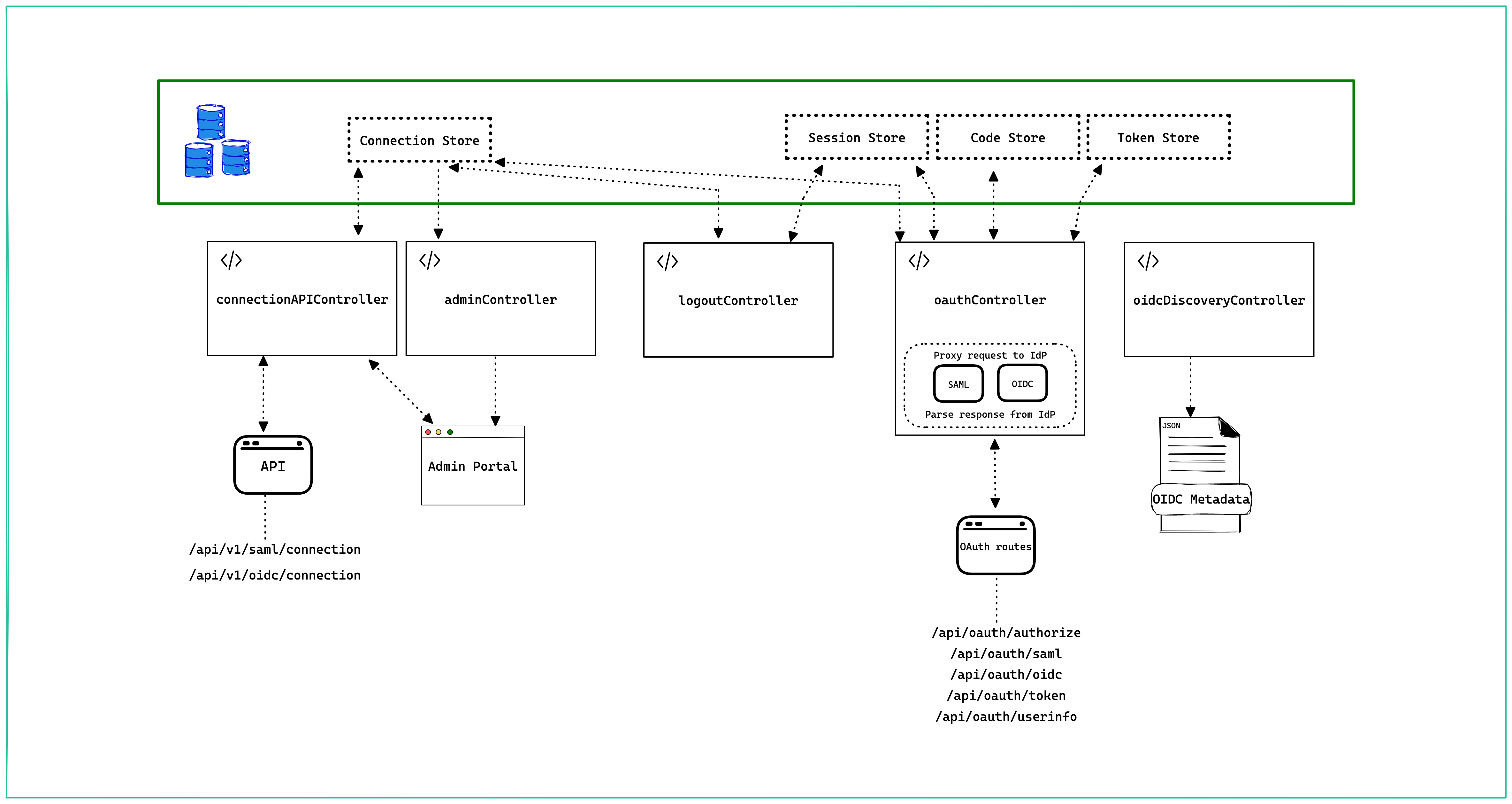
Enterprise SSO Architecture

We have developed Jackson from scratch adopting a modular architecture as shown below. The business logic is separated into controllers which helps us in incremental adoption of features.

Implementation Architecture

Key Features

Own your own data​

  • An open-source solution that allows you to keep control of your data
  • Supports Bring Your Own Database (BYOD) and can be used with any database
  • Built-in support for MySQL, MariaDB, Postgres, MongoDB, Redis, PlanetScale
  • Works great with databases from popular hosting providers

Flexible and easy to use​

  • Designed to work with OAuth 2.0 / OpenID Connect 1.0 flow
  • Integrate with your existing OAuth 2.0 / OpenID Connect 1.0 library

Support

Reach out to the maintainer at one of the following places:

Community

License

Apache 2.0 License